Toen Rens Nieuwenhuizen vijf jaar geleden het bedrijf van zijn vader overnam, realiseerde hij zich dat hij aan de bak moest. Voordat hij daadwerkelijk de dagelijkse leiding overnam, had hij zich eerst uitgebreid verdiept in het werk en de processen. Hij leerde dat Bijlbouw een club van ontzettend kundige en loyale collega’s is, die zich dagelijks uit de naad werkt. Helaas zag hij ook dat er veel tijd en geld verloren ging aan projecten die uiteindelijk niet rendabel bleken. “Mijn missie is om een toekomstbestendig bedrijf te bouwen op het fundament dat in de afgelopen 58 jaar is neergezet. Voor mij betekent dat: een aantrekkelijk plek om te werken en betrokken collega’s die aan waardevolle projecten werken. Maar waar begin je?”

“Als ik mijn dochter ’s morgens naar de opvang bracht, dan kwam ik voorbij Bolidt. Een prachtig bedrijf. Ik zag er altijd enorme vellen met Post-It’s hangen en was benieuwd wat hun geheim is. Ik was dan ook aangenaam verrast toen ik een uitnodiging ontving voor een bijeenkomst in hun Experience Center. Daar raakte ik alleen maar meer geïnspireerd en zo maakte ik kennis met LearningWaves. Ik volgde de Management Training en besloot meteen door te pakken en samen met mijn bedrijfsleider, projectleider, commercieel adviseur en accountmanager in 2021 in de Master in Business Learning (MBL) te stappen. Dan had ik meteen alle afdelingen mee.”

Paradijsvogels, struisvogels en pechvogels

Volgens Rens waren de afdelingen binnen het bedrijf te typeren als de paradijsvogels, struisvogels en pechvogels. “Afdeling Verkoop liep hard vooruit met alle aanvragen die ze calculeerden. Of de planning nu wel of niet haalbaar of rendabel was, de collega’s van Engineering staken hun kop in het zand en gingen ermee aan de slag, zonder duidelijke planning. De collega’s die het project uiteindelijk moesten uitvoeren, waren dan vervolgens de pechvogels die het werk kost wat kost moesten afkrijgen. Dat kon natuurlijk niet waar zijn. Ik wil een bedrijf waar alleen maar paradijsvogels werken omdat ze plezier hebben in hun werk en we samen iets moois neerzetten.”

Inzicht

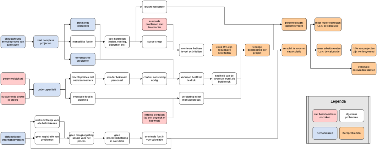
"We zijn gestart in het midden: de afdeling Engineering. Die staat namelijk centraal bij de realisatie van onze projecten. Als eerste hebben we daar een Daily Stand ingevoerd en zijn we gaan plannen. Ook onderzochten we waar de belangrijkste pijnpunten in onze processen zaten. Tenslotte hebben we bij de uitvoering, werkvoorbereiding én op de bouwplaats gekeken en gemeten hoeveel tijd er bijvoorbeeld daadwerkelijk nodig was en verloren ging en wat de stemming bij de collega’s was. Dat heeft onze stagiair Martijn fantastisch inzichtelijk gemaakt. Hij is inmiddels bij ons parttime in dienst. 17 procent van onze projecten waren verliesgevend als gevolg van:

  • 85 procent secundaire werkzaamheden door verstoringen of correcties;
  • te lange doorlooptijd per project;
  • verschillen tussen de voor- en nacalculatie;
  • meeruren t.o.v. de calculatie;
  • meer materieelkosten t.o.v. de calculatie.

Veel van deze pijnpunten waren terug te herleiden op gebrekkige informatie vanuit Verkoop. Er waren ook ander pijnpunten, bijvoorbeeld de krapte op de arbeidsmarkt, maar daarop hebben we helaas zelf geen invloed.

Lees verder onder de afbeelding. Klik voor een vergroting.

Scoren

We hadden dus iets uit te zoeken aan de verkoopkant van ons proces. Wat konden we daar anders doen? Deze collega’s calculeren projectaanvragen en sturen op basis daarvan een voorstel terug naar de klant. Is de klant akkoord, dan wordt het een opdracht. Aan bijna iedere aanvraag werd gecalculeerd, terwijl vaak bleek, helaas ook pas achteraf, dat een deel van de aanvragen niet rendabel waren. Hoe konden we dat in de toekomst voorkomen? Het antwoord was tweeledig:

  • zorgen dat calculaties beter gemaakt kunnen worden, zodat er geen verschillen meer in uren en kosten ontstaan;
  • voorkomen dat we projecten aannemen die niet bij ons bedrijf passen en daarmee niet rendabel zijn.

Kortom, we moesten scherp gaan schieten in plaats van met hagel! We hebben een belangrijk deel van onze projecten onder de loep genomen en op basis van de meest bepalende factoren een score toegekend. Wat is de afstand tot een project? Hoe waardevol is de relatie met de (potentiële) klant? Wat zijn de opbrengsten? Hoeveel mandagen koste het? Wanneer kunnen we starten? Welke materialen zijn er nodig? Hoe complex is het project? De afzonderlijke scores samen, geeft een totaalscore op basis waarvan we kunnen bepalen hoe waardevol een project voor ons is. Scoort een project te laag, dan beginnen we nu dus helemaal niet meer aan een calculatie en schrijven we af. Deze score checken we meerdere keren in de aanloop naar een definitieve offerte. Het kan dus zijn dat we halverwege het calculatieproces alsnog besluiten te stoppen met rekenen en af te schrijven omdat de score van de aanvraag gedurende het calculatieproces daalt. 

Deze manier van scoren dwingt ons ook kritischer naar de aanvraag te kijken. Door de scores in te vullen, krijgen we ook essentiële informatie voor het vervolgproces al helder. Dat zien we terug in de calculaties van de projecten die we wel aanpakken. Die calculaties kunnen we daardoor nauwkeurig uitvoeren en tijdig aanpassen als er iets wijzigt.

Exponentieel effect

Het toepassen van de score aan de voorkant bij de afdeling Verkoop zorgt voor een exponentieel positief effect in het hele bedrijfsproces. De afdeling Verkoop besteedt geen uren meer aan onrendabele projecten en kan betrouwbaardere calculaties maken. De engineers kunnen op hun beurt de projecten nauwkeuriger uitwerken omdat ze over betere informatie beschikken. Daardoor kunnen we betere planningen maken voor het inzetten van mensen en materieel. En dat zorgt er weer voor dat de mensen in de uitvoering met minder of zelfs geen uitloop een project kunnen opleveren. In het hele bedrijf zorgt dat voor minder druk en meer werkplezier. Doordat we nu aan de voorkant foutvrij overdragen aan de volgende afdeling, ontlasten we de interne klant tot aan de collega’s van uitvoering toe."

Bijlbouw levert turn-key projectrealisatie op het gebied van dak-en gevelsystemen, staalconstructies en dakbedekking in zowel de bouw, infra als in de industrie & petrochemie.
Het bedrijf heeft alle procesonderdelen in eigen beheer: engineering, inkoop, werkvoorbereiding, bouwplaatsmontage en zetterij. Daarnaast is het een partner op het gebied van sanering en milieutechniek in zowel nieuwbouw als renovatie en periodiek onderhoud. bijlbouw.nl